类型:女生精选 更新:2025-12-12 10:48:12
《自在西游》是一款超精彩的策略卡牌手游。其以西游为题材,构建出奇幻绚丽的神话世界。游戏中特色神将养成玩法丰富,可自由搭配阵容策略,带来无限可能。独特的仙魔对抗设定,增添了竞技乐趣。还有丰富剧情副本,带你沉浸式体验西游冒险。画面精美,操作流畅,无论休闲玩家还是策略高手,都能在《自在西游》里收获别样的西游卡牌战斗乐趣。
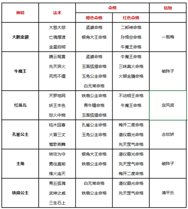
妖界最强阵容
阵容一:1、大鹏金翅 2、牛魔王 3、红孩儿 4、孔雀公主 5、主角 6、铁扇公主

上阵荒神:天位:英招 地位:祸斗 人位:乘黄/精卫

阵容二:1、红孩儿 2、玉面狐狸 3、金角 4、银角 5、主角 6、孔雀公主

上阵荒神:天位:英招 地位:精卫

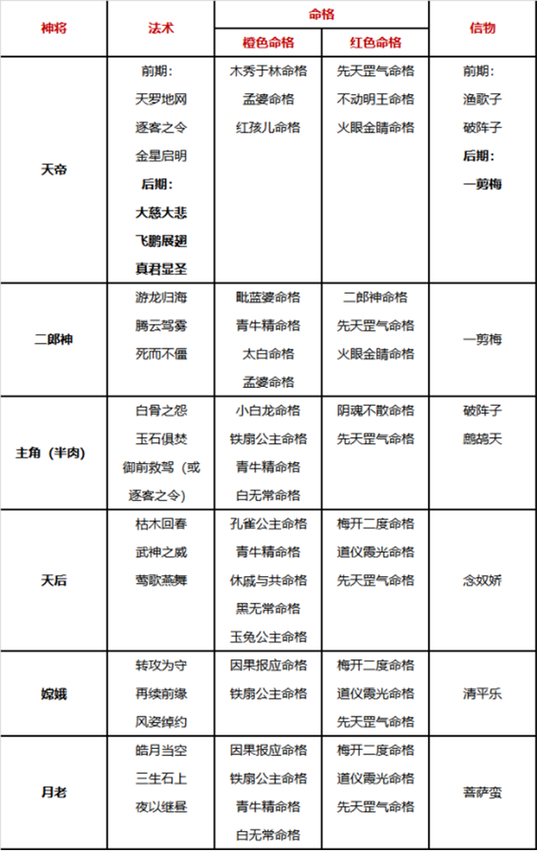
仙界最强阵容
阵容一:1、天帝 2、二郎神 3、主角 4、天后 5、嫦娥 6、月老

上阵荒神:天位:英招 地位:祸斗 人位:乘黄/精卫

阵容二:1、太白2、日夜游神3、骊山元君4、天后5、主角6、月老

上阵荒神:天位:英招/精卫

冥界最强阵容
阵容一:1、白骨夫人 2、千手妖姬 3、百眼魔君 4、白小鼠 5、主角 6、阎君
上阵荒神:天位:英招 地位:祸斗 人位:乘黄/精卫
阵容二:1、黑无常 2、白无常 3、百眼魔君 4、白小鼠 5、主角 6、千手妖姬
上阵荒神:天位:英招 地位:精卫
自在西游b服是一款由杭州游卡网络技术有限公司推出的西游神话题材策略卡牌手游,b服是游戏厂商专为哔哩哔哩渠道开启的服务器,为使用哔哩哔哩账号的玩家开通的游戏渠道,在b服里有游戏自带的论坛用于各种攻略的解答,还时不时会有官方组织的一些问答活动,同时各种二创也能通过视频平台快速的推到玩家的主页,为你带来最及时的信息咨询。在西游题材游戏遍布的现在,游戏从另一种视角进入了西游的游戏题材,通过各种剧情上的叙事与场景的建设,展现了博大精深的中华文化的同时,发掘出西游世界里更多的浪漫。
角色:顶级战斗角色,西游神话来源,你可以按照喜好自由招募哦。
关卡:超级丰富的关卡和任务设计,完美完成,即可获得丰厚奖励。
回合:回合制卡牌竞技战斗模式,轻松解压,但需要玩家开动脑筋。
【卯兔迎新春,三界共庆典!】
新春将至,年味正浓,《自在西游》“卯兔迎春”新春庆典正式开启。限定主城皮肤“瑞雪新禧”登录即领,快好好布置一番灵台方寸山,一起喜迎新年吧!神秘入口梦凡尘限时开启,带你在梦境中体验大唐的百味人生;书写春联纳福迎新,来年必定招财进宝;新春之时,活动主城内将会天降红包飞,还有锦鲤送福人人可享,超级锦鲤更有2023仙玉大奖!守护使们,快来三界欢闹新春,共度佳节!
【新春换罗衣,唯美唐韵年!】
唯美唐韵绘新春,绮丽罗衣迎新年!新年将至,孙悟空、白骨夫人、嫦娥仙子、铁扇公主将身着全新唐韵华服与守护使共度新春。唐韵新年限定皮肤特惠上架,带来全新皮肤特效动画,喜欢的守护使千万不要错过!
【法术随心配,奶妈变输出!】
在神话世界里怎能少得了法术学习?《自在西游》为西行守护使提供了高度自由的法术系统,可以将重复的神将转化成法术技能!每一个法术技能都有着其神将的独特天赋,而每一个法术又可以任意搭配给其他神将,实现了神将养成和阵容搭配的无限可能!即使是文弱的奶妈唐僧,也能通过自由的法术搭配,化身暴力输出!不甘命运安排,誓要逆天改命,才是西游本色!
【动漫级视效,神仙来过招!】
神仙大乱斗,演绎史诗般的神话纷争!在《自在西游》里,仙圣冥妖四大阵营百位神将,共同构建出一个宏大且绮丽的东方神话世界!西行路上,激燃战斗随时上演,动漫电影级的战斗特效为你呈现超真实的神仙打架,身临其境感受中国超级英雄们的风采!
【阵容一键换,资源全继承!】
一键无损换将,神将即得即用!在《自在西游》,你可以随时更换自己的阵营和阵容,换将只需一键操作,等级装备自动继承,无需从头再来;所有养成皆可重生,养成消耗无损返还,助你轻松培养心仪阵容,灵活应对西行挑战,封神三界!
【天天送十连,福利送终生!】
还在精打细算规划资源,为抽不到喜欢的角色而发愁?《自在西游》送上的超强福利——终生天天送十连,抽卡自由不是梦!一年3650抽的超豪华福利,让你在取经的路上,结识每一位神仙妖怪——听天庭仙子奏乐,与西方诸佛辩法,地府冥界任我闯,妖王与我把酒欢!天天送十连,神将皆有缘!
【西行解谜题,探秘众生相!】
你可曾想过,唐三藏的十世轮回发生了什么?西游是否轮回了上千次?取经是否只是一场骗局?白骨夫人因何而生?大鹏金翅又为何反叛天庭?超过百万字的精彩剧情,搭配精美动态剧情插画,让你在《自在西游》中尽情探寻三界不为人知的故事,你的每一步选择,都将影响三界的生存与平衡!