类型:手机软件 更新:2025-12-10 19:54:07
Quin是一款极具特色与优势的产品。它拥有简洁直观的操作界面,即使新手也能快速上手。具备强大的数据处理能力,能高效精准地分析各类复杂数据。其独特的算法可智能识别关键信息,为用户提供有价值的洞察。在安全方面表现卓越,多重加密技术保障数据不被泄露。此外,还支持多平台使用,无论何时何地,都能让用户便捷地享受其带来的优质服务,是提升工作效率与决策质量的好帮手。
1、下载该软件并打开,开启有趣的塔罗占卜之旅。

2、界面非常简约,滑动即可浏览全部卡牌,快来抽取一张吧!

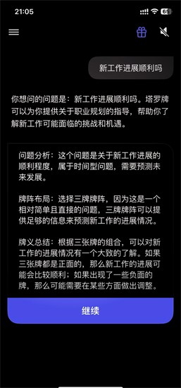
3、与AI聊天,获得问题分享、牌阵布局、牌义总结。

4、首屏的小组件可以快捷测试每日塔罗,支持换牌。

5、quin塔罗牌安卓版还有超多好玩有意思的玩法,感兴趣的朋友快来下载,立即开启沉浸式的AI占卜吧!

1、首先,用户在本网站下载quin塔罗软件。
2、单击页面右上角的下拉菜单。
3、选择一个现有的帐户,使用您的电子邮件地址和密码登录。
*星座的运势都会显示,帮助用户了解星座的更多信息。
*软件有非常多免费的项目,用户可以随时查看。
*可在软件查看各种的八卦,体验趣味的占卜过程。
*得到心灵的疏导,也获得更多的建议。
1、用户在本网站下载quin塔罗软件。
2、单击页面右上角的下拉菜单。
3、选择一个现有的帐户,使用您的电子邮件地址和密码登录。
1、下载打开quin,首先会有一个弹窗,我是quin的老朋友,页面点击“继续”。
2、弹出一个问题界面,你的塔罗牌经验是?选择“完全不了解”、“略知一二”、“非常了解”,按照你的实际情况选择即可。
3、介绍塔罗占卜的页面,继续点击“继续”。
4、进入玩法介绍的页面,显示把你的疑问告诉quin,你可以输入你的问题,然后quin将推荐一个牌阵给你,然后深呼吸,保持专注,开始抽牌。最后会得到一个专业的塔罗牌解读。
5、然后进入获取重要更新的选择页面,可以选择“打开通知”或者“不,谢谢”。
6、然后点击“开始提问”。
7、然后就会进入登陆界面,选择“登录”。
8、进入到软件的官方页面,选择电子邮件或者使用手机或者goole登录即可。
使用场景有哪些?
-- 人际关系
如何才能交到知心朋友?
对于某人如何断舍离?
朋友之间怎么看待我?
父母催婚,我要怎么面对?
-- 专注搞钱
要不要换一个城市发展?
坚守金饭碗还是追逐梦想,即便前路坎坷?
我要不要换个行业?
-- 做个决定
现在开始做网红会太晚吗?
今年该不该gap一下?
我现在适合辞职吗?
我该离婚吗?
-- 爱情&关系
如何脱单?
我的crush是不是正缘?
我们之间关系的阻碍是什么?
-- 个人运势
未来三个月的财运如何?
这个月会有桃花运吗?
我所期待的事情会实现吗?
未来的我会比现在运气好些吗?
-- 该做;不该做
我应该如何处理工作中的突发情况?
我不应该如何处理它?
我应该如何处理与我姐妹/兄弟/母亲/父亲/配偶的关系问题?
-- 探索内在
心里正在想的事,要不要去做?
如何消解同龄人带来的心理压力?
如何让自己更幸福快乐?
我一直单身的原因是什么?
-- 寻找方向
面对压力时,如何做出最好的决策
我如何确定最适合我的发展方向
我如何在工作稳定性和提供个人成长但稳定性较低的职位之间做出选择?